欢迎访问山西体育赛事信息网
客服热线:
-
登录
|
注册
山西体育赛事信息网
首页
赛事资讯
赛事新闻
通知公告
赛事相册
赛事直播
赛事服务
赛事报名
报名查询
成绩查询
竞赛规程
抽签查询
运动户外
体育旅游
冬夏令营
项目培训
线上赛事
云赛事
云展演
云课堂
网络投票
体育交流
学术交流
会议论坛
人才培养
票务服务
体育文化
体育人物
体育故事
体育商城
关于我们
公司介绍
人才招聘
留言反馈
联系我们
首页
赛事资讯
通知公告
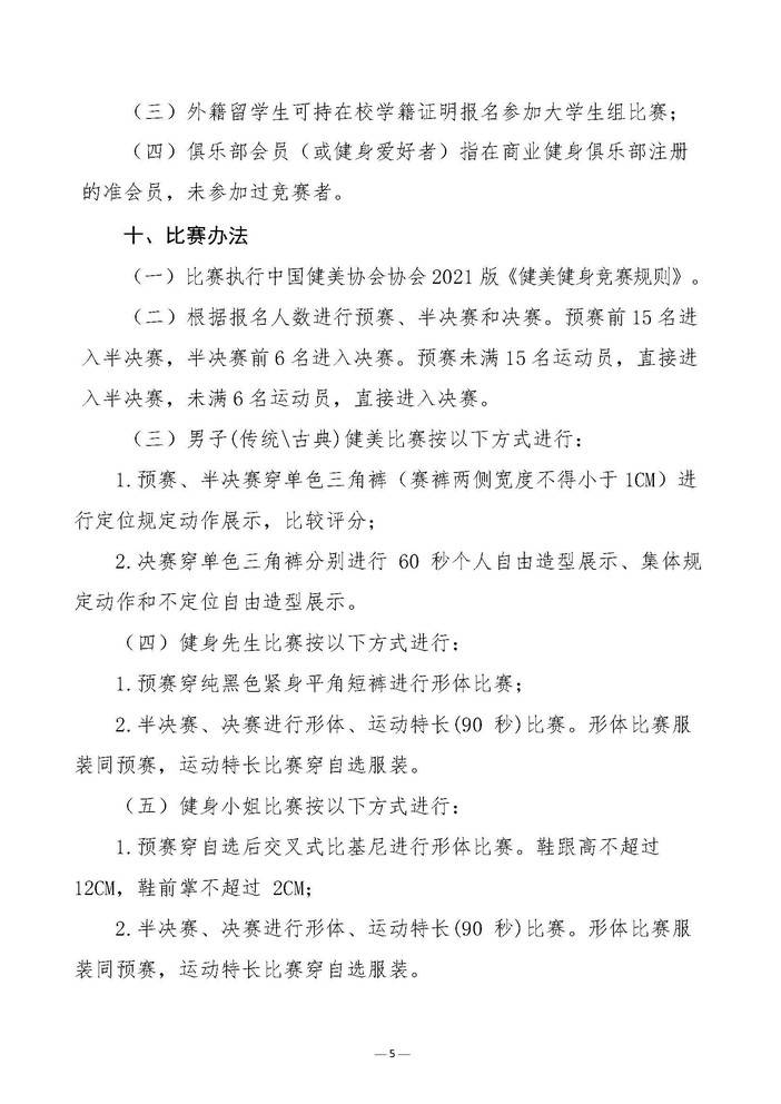
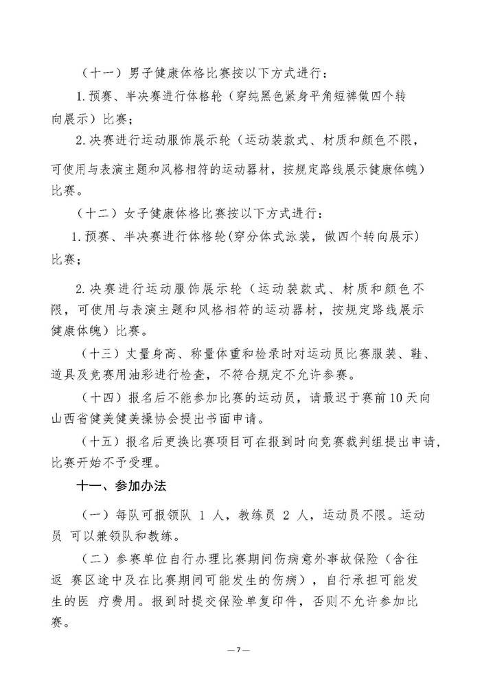
关于举办 2023 年山西省健美健身锦标赛的通知
赛事资讯
赛事新闻
通知公告
赛事相册
赛事直播
成绩查询
成绩查询
最新活动
2026年山西省铁人三项运动协会裁判员专业能力培训班
2026 年山西省健身健美项目晋升一级和二级裁判员及等级裁判员进修培训班报名
赛事活动管理师体育产业运营研修班 开始招生了
初级功能训师认证培训广东站
励志大讲堂 第43期 科技向善、仁心致远:一位女科学家的创业之旅
关于举办 2023 年山西省健美健身锦标赛的通知
[复制链接]
搏之美体育赛事
| 2023-03-28 19:03
7952
0
分享到:
附件列表
安全责任声明书.doc
赛风赛纪和反兴奋剂承诺书.doc
网友评论
正在加载评论数据...
评论请先
登录
,或
注册
相关推荐
我要报名
2026年山西省铁人三项运动协会裁判员专业能力培训班
¥800
活动进行中
2026 年山西省健身健美项目晋升一级和二级裁判员及等级裁判员进修培训班报名
¥300
活动已结束
赛事活动管理师体育产业运营研修班 开始招生了
¥2980
活动已结束
初级功能训师认证培训广东站
¥2630
友情链接
山西省人民政府
山西省体育局
国家体育总局
中国奥委会官网
忻州市体育局
太原市体育局
晋中市体育局
阳泉市体育局
临汾市体育局
运城市人民政府
大同市人民政府
朔州市人民政府
吕梁市人民政府
晋城市人民政府
长治市人民政府
购物车(
)
{{el.itemTitle}}
{{el.itemStyleClassTitle}}
{{el.itemStyleClassTitle}} {{el.itemStyleClass2Titles}}
x{{el.itemCount}}
{{el.totalPrice|currency}}
删除
共
件
共计
{{totalPrice|currency}}
去购物车
您的购物车空空如也,赶紧
去选购
吧。
您尚未登录,
请登录。
购物车正在加载中...
成功加入购物车!
当前您的购物车中包含
个活动订单。
当前您的购物车中包含
件商品,
个活动订单。
当前您的购物车中包含
件商品。
继续浏览
去购物车
微信咨询
QQ 咨询
客服热线
({{el.name}})
分享
倒计时
成绩查询
返回顶部